|
Dodatok č. 1 k Zmluve o dielo č. 120/2025 zo dňa 06.06.2025
|
Iný dokument k zákazke
|
210.41 KB
|
18.11.2025 15:17:43
|
|
|
Zmluva o dielo č. 120/2025
|
Zmluva
|
2.7 MB
|
19.06.2025 17:04:53
|
|
|
Správa o zákazke
|
Správa o zákazke
|
133.26 KB
|
19.06.2025 17:01:50
|
|
|
Oznámenie o výsledku VO
|
Iný dokument k zákazke
|
252.81 KB
|
19.06.2025 17:01:04
|
|
|
Ponuka úspešného uchádzača
|
Ponuky uchádzačov
|
62.96 KB
|
19.06.2025 17:00:03
|
|
|
Záznam č. 2 podmienky účasti §34
|
Iný dokument k zákazke
|
350.41 KB
|
19.06.2025 16:58:05
|
|
|
Záznam č. 1 podmienky účasti §32
|
Iný dokument k zákazke
|
328.7 KB
|
19.06.2025 16:57:11
|
|
|
ZÁPISNICA Z OPÄTOVNÉHO VYHODNOTENIA PONÚK A POSÚDENIA SPLNENIA PODMIENOK ÚČASTI
|
Zápisnica o vyhodnotení ponúk
|
367.73 KB
|
19.06.2025 16:56:34
|
|
|
Oznámenie o výsledku vyhodnotenia ponúk a poradie uchádzačov
|
Iný dokument k zákazke
|
401.47 KB
|
19.06.2025 16:54:00
|
|
|
Oznámenie o zrušení výsledku vyhodnotenia ponúk
|
Iný dokument k zákazke
|
469.21 KB
|
29.04.2025 11:58:48
|
|
|
Informácia o výsledku vyhodnotenia ponúk a poradie uchádzačov
|
Informácia o výsledku vyhodnotenia ponúk
|
401.47 KB
|
20.02.2025 14:01:06
|
|
|
Zápisnica z otvárania ponúk
|
Zápisnica z otvárania ponúk
|
471.82 KB
|
22.01.2025 14:52:23
|
|
|
Žiadosť o vysvetlenie č. 3 - odpoveď
|
Iný dokument k zákazke
|
585.76 KB
|
15.01.2025 15:16:53
|
|
|
Oznámenie o predĺžení lehoty na predkladanie ponúk 2
|
Iný dokument k zákazke
|
195.74 KB
|
13.01.2025 16:04:35
|
|
|
Príloha č. 2 Návrh Zmluvy o dielo - OPRAVA
|
Iný dokument k zákazke
|
85.75 KB
|
10.01.2025 13:04:05
|
|
|
Žiadosť o vysvetlenie č. 2 - odpoveď
|
Iný dokument k zákazke
|
586.55 KB
|
10.01.2025 13:03:12
|
|
|
Oznámenie o predĺžení lehoty na predkladanie ponúk
|
Iný dokument k zákazke
|
196.1 KB
|
08.01.2025 10:51:04
|
|
|
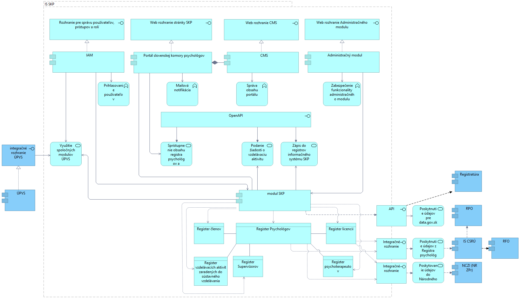
Priloha_c_1a_Opis predmetu zakazky_strana 17_bod 4_2_architektura aplikacnej vrstvy to be.png
|
Iný dokument k zákazke
|
70.82 KB
|
08.01.2025 10:49:56
|
|
|
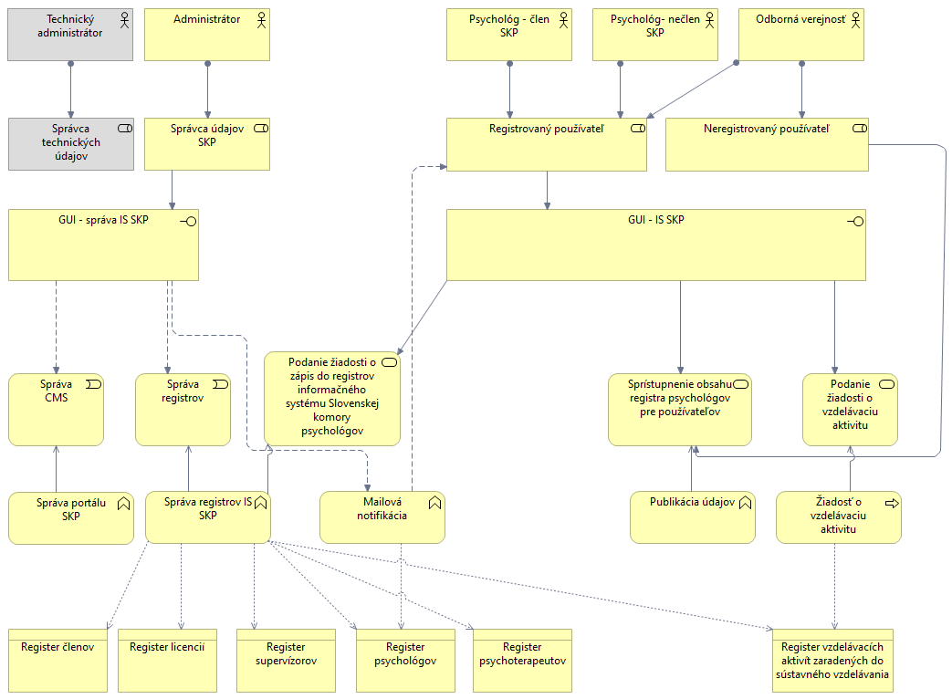
Priloha_c_1a_Opis predmetu zakazky_strana 14_bod 4_1_architektura biznis vrstvy to be.png
|
Iný dokument k zákazke
|
43.97 KB
|
08.01.2025 10:49:56
|
|
|
Ziadost o vysvetlenie1_odpoved.pdf
|
Iný dokument k zákazke
|
611.43 KB
|
08.01.2025 10:49:56
|
|
|
Príloha č. 10 Zápisnica z PTK
|
Iný dokument k zákazke
|
938.57 KB
|
06.12.2024 14:52:35
|
|
|
Príloha č. 9 Odôvodnenie nerozdelenia zákazky
|
Iný dokument k zákazke
|
98.07 KB
|
06.12.2024 14:52:14
|
|
|
Príloha č. 8 Identifikačné údaje uchádzača
|
Iný dokument k zákazke
|
13.94 KB
|
06.12.2024 14:51:47
|
|
|
Príloha č. 7 Čestné vyhlásenie uchádzača
|
Iný dokument k zákazke
|
14.97 KB
|
06.12.2024 14:51:14
|
|
|
Príloha č. 6 a č. 6a Podmienky účasti
|
Iný dokument k zákazke
|
35.77 KB
|
06.12.2024 14:50:49
|
|
|
Príloha č. 5 Kritérium na vyhodnotenie ponúk a pravidlá jeho uplatnenia
|
Iný dokument k zákazke
|
68.06 KB
|
06.12.2024 14:50:13
|
|
|
Príloha č. 4 Štruktúrovaný rozpočet ceny
|
Iný dokument k zákazke
|
22.43 KB
|
06.12.2024 14:49:32
|
|
|
Príloha č. 3 Návrh na plnenie kritéria na vyhodnotenie ponúk
|
Iný dokument k zákazke
|
12.72 KB
|
06.12.2024 14:48:56
|
|
|
Príloha č. 2 Návrh Zmluvy o dielo
|
Iný dokument k zákazke
|
84.54 KB
|
06.12.2024 14:48:17
|
|
|
Príloha č. 1b Opis predmetu zákazky
|
Iný dokument k zákazke
|
37.68 KB
|
06.12.2024 14:47:51
|
|
|
Príloha č. 1a Opis predmetu zákazky
|
Iný dokument k zákazke
|
1.07 MB
|
06.12.2024 14:47:30
|
|
|
Súťažné podklady
|
Súťažné podklady
|
475.15 KB
|
06.12.2024 14:47:00
|
|